來源: 發布時間:2019-08-30
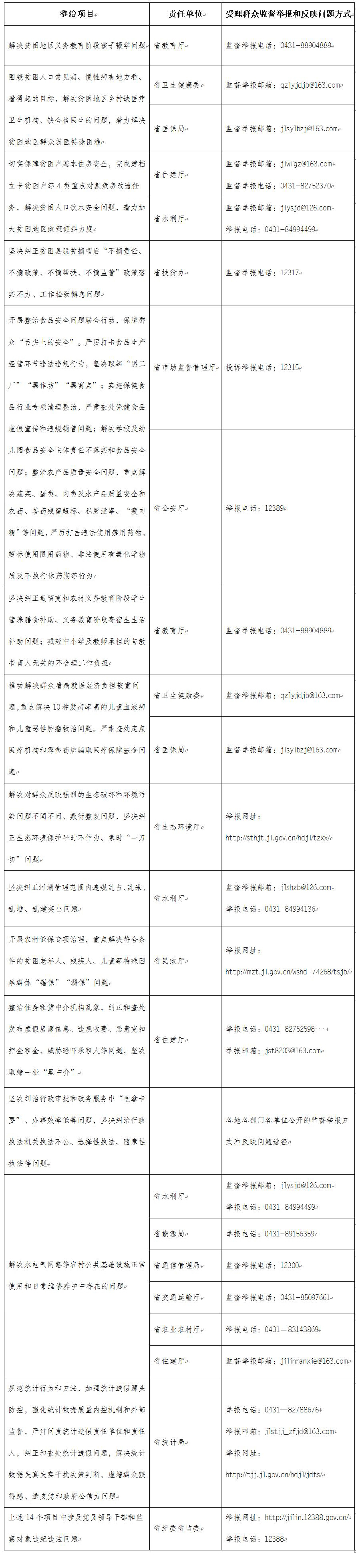
根據黨中央、中央紀委國家監委在“不忘初心、牢記使命”主題教育中開展專項整治的要求,近日,吉林省紀委監委牽頭、會同16個省直部門制定了《關于專項整治漠視侵害群眾利益問題的工作方案》,部署開展對4個方面14個突出問題的專項整治。此次專項整治聚焦扶貧領域腐敗和作風問題,聚焦教育醫療、環境保護、食品藥品安全等民生領域侵害群眾利益問題,聚焦發生在群眾身邊的不正之風和“微腐敗”問題,聚焦統計造假問題,著力解決群眾最關心最直接最現實的利益問題,不斷增強人民群眾的獲得感、幸福感、安全感。為方便群眾參與監督和反映問題,現將專項整治受理群眾監督舉報和反映問題方式公布如下:
